Iphigenie Auf Tauris Figurenkonstellation
Stell dir vor, du bist auf einer einsamen Insel gestrandet. Nicht irgendeiner Insel, sondern einer, wo die Leute etwas... seltsame Bräuche haben. Das ist ungefähr die Ausgangslage in Goethes Iphigenie auf Tauris. Aber keine Sorge, es wird nicht langweilig! Das Stück ist voll von interessanten Charakteren und ihren Beziehungen zueinander. Lass uns mal einen Blick auf diese Figurenkonstellation werfen!
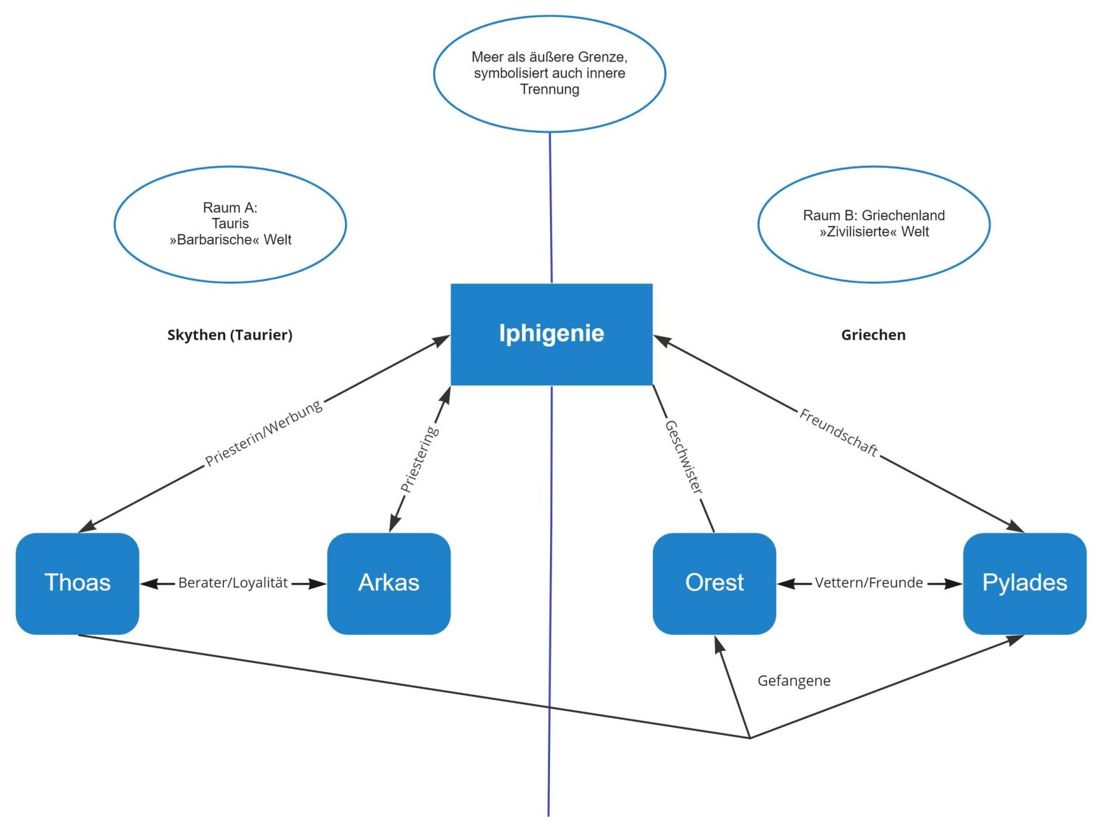
Die Hauptdarsteller: Ein Familiendrama auf einer Insel
Im Zentrum steht natürlich Iphigenie selbst. Sie ist die Priesterin der Göttin Diana auf Tauris. Klingt erstmal nicht so spannend, aber Iphigenie hat eine ziemlich heftige Vergangenheit. Ihr Vater, Agamemnon, hat sie nämlich fast geopfert! Kein Wunder, dass sie etwas traumatisiert ist. Sie versucht, auf Tauris ein gutes Leben zu führen, aber ihre Vergangenheit holt sie immer wieder ein. Sie ist das personifizierte Gewissen, immer ehrlich und aufrichtig, was sie in dieser verdrehten Welt zu einer echten Ausnahmeerscheinung macht.
Dann haben wir Thoas, den König von Tauris. Er ist der Boss auf der Insel und eigentlich ein ganz anständiger Kerl. Er mag Iphigenie sehr und würde sie gerne heiraten. Aber Iphigenie will nicht! Sie sieht Thoas eher als eine Art väterliche Figur. Thoas ist innerlich zerrissen. Einerseits will er Iphigenie für sich, andererseits spürt er, dass er sie nicht zwingen darf. Seine Zerrissenheit macht ihn zu einer sehr interessanten Figur.
Und jetzt kommen wir zu den beiden Neuzugängen: Orest und Pylades. Das sind Iphigenies Bruder und sein bester Freund. Orest ist total fertig mit der Welt, weil er seine Mutter umgebracht hat (ja, das ist eine lange Geschichte!). Er sucht Erlösung und landet ausgerechnet auf Tauris. Pylades ist Orests Fels in der Brandung. Er ist loyal, mutig und versucht, Orest zu helfen, wo er nur kann. Die Freundschaft zwischen Orest und Pylades ist wirklich berührend.
Verwicklungen und Beziehungen: Wer mag wen (und warum)?
Die Beziehungen zwischen diesen Charakteren sind super kompliziert! Iphigenie und Orest erkennen sich zunächst nicht. Sie wissen ja nicht, dass sie Geschwister sind! Das sorgt für einige Missverständnisse und spannungsgeladene Momente. Iphigenie fühlt sich zu Orest hingezogen, weil sie in ihm eine verwandte Seele erkennt. Orest wiederum vertraut Iphigenie, weil sie ihm ehrlich und aufrichtig erscheint.
Thoas hegt, wie schon erwähnt, romantische Gefühle für Iphigenie. Er sieht in ihr die ideale Königin. Aber Iphigenie will ihn nicht. Sie schätzt ihn zwar, aber sie liebt ihn nicht. Das führt zu einem Konflikt, der das ganze Stück durchzieht.
Pylades ist vor allem Orest loyal. Er würde alles für seinen Freund tun. Er ist aber auch klug und strategisch und versucht, die Situation auf Tauris zu seinem Vorteil zu nutzen. Er ist sozusagen der Kopf der Operation. Er erkennt, dass Iphigenie die Schlüsselrolle spielt, um von der Insel zu entkommen.
Warum das Ganze so fesselnd ist: Menschliche Abgründe und große Gefühle
Was Iphigenie auf Tauris so besonders macht, ist die psychologische Tiefe der Charaktere. Jeder hat seine eigenen Motive, Ängste und Hoffnungen. Sie alle versuchen, in einer schwierigen Situation das Richtige zu tun, auch wenn sie dabei Fehler machen. Die Figurenkonstellation ist wie ein Mobile, bei dem eine Bewegung an einer Stelle sofort Auswirkungen auf alle anderen hat.
Die Konflikte sind nicht einfach nur oberflächlich, sondern gehen ans Eingemachte. Es geht um Schuld, Sühne, Vergebung und die Frage, was es bedeutet, menschlich zu sein. Goethe zeigt uns, dass selbst in den dunkelsten Zeiten Hoffnung und Menschlichkeit möglich sind.
Das Stück ist auch deshalb so unterhaltsam, weil es voller Überraschungen steckt. Man weiß nie, was als Nächstes passiert. Wird Iphigenie ihre Familie wiederfinden? Wird Orest von seiner Schuld befreit? Wird Thoas Iphigenie aufgeben? Die Antworten auf diese Fragen sind alles andere als vorhersehbar.
Lass dich von den starken Gefühlen und den komplexen Beziehungen in den Bann ziehen! Iphigenie auf Tauris ist mehr als nur ein Theaterstück. Es ist eine Reise in die menschliche Seele.
Also, worauf wartest du noch? Tauch ein in die Welt von Iphigenie, Orest, Pylades und Thoas. Es lohnt sich!
