Kabale Und Liebe Szenenanalyse 3 Akt 4 Szene
Okay, Hand aufs Herz: Wer hat sich nicht schon mal über einen Schulkrampf aufgeregt? Aber hey, manchmal sind die gar nicht so übel! Nehmen wir mal Kabale und Liebe von Schiller. Klingt erstmal nach Staub, aber Moment mal!
Wir zoomen uns mal rein in den 3. Akt, 4. Szene. Klingt total spezifisch, ich weiß. Aber genau da passiert's! Stell dir vor, das ist wie die spannendste Folge deiner Lieblingsserie, nur eben mit Kostümen und komischen Namen.
Was macht diese Szene so besonders? Es geht rund! Intrigen, Tränen, und natürlich – ganz viel Liebe. Aber nicht so die rosarote, Friede-Freude-Eierkuchen-Liebe. Nein, hier ist alles kompliziert. Liebe unter erschwerten Bedingungen, quasi. Wie eine Challenge bei "Ninja Warrior", nur mit mehr Herzschmerz.
Das Personal: Wer spielt mit?
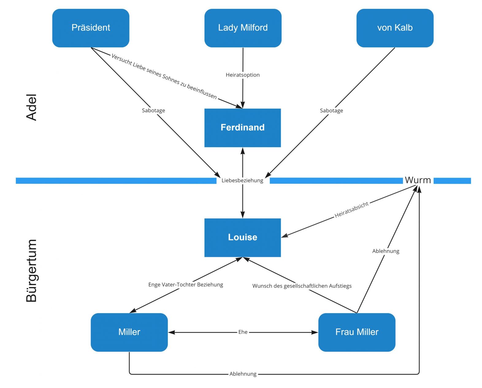
Wir haben Luise Millerin, das unschuldige Mädchen vom Lande. Sie ist quasi der Inbegriff von Reinheit und Güte. Dann haben wir Ferdinand von Walter, den Adligen mit dem weichen Kern. Er ist hin- und hergerissen zwischen seiner Liebe zu Luise und dem, was seine Familie von ihm erwartet. Ein echter Zwiespalt!
Und natürlich dürfen die Bösewichte nicht fehlen! Präsident von Walter, Ferdinands Papa, ist der Strippenzieher schlechthin. Er plant und manipuliert, als gäbe es kein Morgen. Und dann noch Lady Milford, eine reiche und mächtige Frau, die auch ein Auge auf Ferdinand geworfen hat. Konkurrenz belebt das Geschäft, oder?
Die explosive Mischung
In dieser Szene treffen all diese Charaktere aufeinander, und die Stimmung ist geladen wie ein Akku vor einem Marathonlauf. Luise wird von Präsident von Walter und seinem Sekretär Wurm (allein der Name!) unter Druck gesetzt. Die beiden wollen ihre Beziehung zu Ferdinand zerstören. Und wie? Mit einer fiesen Intrige, natürlich!
Sie zwingen Luise, einen Liebesbrief an einen anderen Mann zu schreiben. Ein Brief, der Ferdinand das Herz brechen soll. Grausam, oder? Aber genau das macht es so spannend! Man fiebert richtig mit Luise mit. Was wird sie tun? Kann sie sich wehren? Wird Ferdinand ihr glauben?
"Ich hasse Dich! Ich liebe Dich! Ich begehre Dich!" – So oder so ähnlich könnte die Szene zusammengefasst werden.
Das Ganze ist natürlich voller dramatischer Monologe und Dialoge. Schiller wusste einfach, wie man die Gefühle der Charaktere auf die Spitze treibt. Man fühlt mit Luise, man hasst Präsident von Walter, und man leidet mit Ferdinand. Das ist wie eine Achterbahnfahrt der Emotionen!
Es ist nicht nur die Geschichte selbst, die fesselt, sondern auch die Sprache. Schiller hat eine Art zu schreiben, die einen sofort in diese Zeit versetzt. Klar, manchmal muss man vielleicht ein paar Wörter nachschlagen, aber das macht's doch erst interessant! Es ist wie eine kleine Zeitreise.
Und mal ehrlich, wer hat nicht schon mal ähnliche Situationen erlebt? Zwar vielleicht nicht ganz so dramatisch, aber das Gefühl, zwischen zwei Stühlen zu sitzen, kennt doch jeder. Oder der Druck von außen, Entscheidungen treffen zu müssen, die man eigentlich gar nicht will. Kabale und Liebe ist da überraschend modern!
Diese Szene im 3. Akt ist ein Schlüsselmoment des ganzen Stücks. Hier werden die Weichen gestellt für das tragische Ende. Es ist der Punkt, an dem alles aus dem Ruder läuft. Und genau das macht es so packend.
Also, warum solltest du dir das Ganze mal genauer anschauen? Weil es eine Geschichte über Liebe, Macht, Intrigen und den Kampf um die eigene Freiheit ist. Und weil es einfach sau spannend ist! Vergiss Netflix für einen Abend und tauch ein in die Welt von Kabale und Liebe. Du wirst es nicht bereuen!
Und wer weiß, vielleicht entdeckst du ja sogar Parallelen zu deinem eigenen Leben. Oder zumindest kannst du dich danach über die Dramen in deinem Freundeskreis amüsieren. Im Vergleich dazu ist Kabale und Liebe ja fast schon entspannend!
Trau dich! Es ist weniger angestaubt, als du denkst. Und wer weiß, vielleicht wirst du ja sogar zum Schiller-Fan. 😉
